07两数相加
两数相加
给你两个 非空 的链表,表示两个非负的整数。它们每位数字都是按照 逆序 的方式存储的,并且每个节点只能存储 一位 数字。
请你将两个数相加,并以相同形式返回一个表示和的链表。
你可以假设除了数字 0 之外,这两个数都不会以 0 开头。
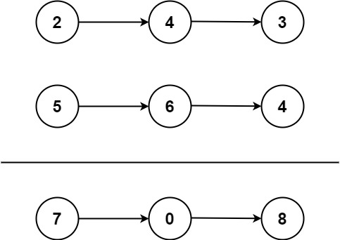
示例 1:

输入:l1 = [2,4,3], l2 = [5,6,4]
输出:[7,0,8]
解释:342 + 465 = 807.示例 2:
输入:l1 = [0], l2 = [0]
输出:[0]示例 3:
输入:l1 = [9,9,9,9,9,9,9], l2 = [9,9,9,9]
输出:[8,9,9,9,0,0,0,1]提示:
- 每个链表中的节点数在范围
[1, 100]内 0 <= Node.val <= 9- 题目数据保证列表表示的数字不含前导零
public class ListNode {
int val;
ListNode next;
ListNode() {}
ListNode(int val) { this.val = val; }
ListNode(int val, ListNode next) { this.val = val; this.next = next; }
}public ListNode addTwoNumbers(ListNode l1, ListNode l2) {
ListNode p1 = l1;
ListNode p2 = l2;
int plus1 = 0;
ListNode head = new ListNode();
ListNode p3 = head;
while (p1!=null || p2!=null){
int v1 = 0;
int v2 = 0;
if(p1!=null){
v1 = p1.val;
p1 = p1.next;
}
if(p2!=null){
v2 = p2.val;
p2 = p2.next;
}
int tmp = v1+ v2+plus1;
plus1 = tmp/10;
p3.next = new ListNode(tmp%10);
p3 = p3.next;
}
if(plus1>0){
p3.next = new ListNode(plus1);
}
return head.next;
}07两数相加
https://jiajun.xyz/2026/02/07/算法/07链表/07两数相加/